色播
关于2025年 5月份供应商征集名单公示
【发布日期:2025-05-30】 【来源:本站】 【阅读:次】
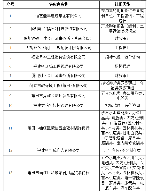
根据《色播 招标采购网管理制度》的相关规定,供应商于每月1日-10日可通过集团招标采购网进行注册报名,本月共有9家新申请注册,21家此前已注册的重新予以审核,截止25日已完成对供应商提交材料的审核,审核通过的供应商共有13家,现将名单公示如下:
公示时间:2025年5月30日-2025年5月31日 联系人:李女士 联系电话:0594-2259093
色播 2025年5月30日
|

