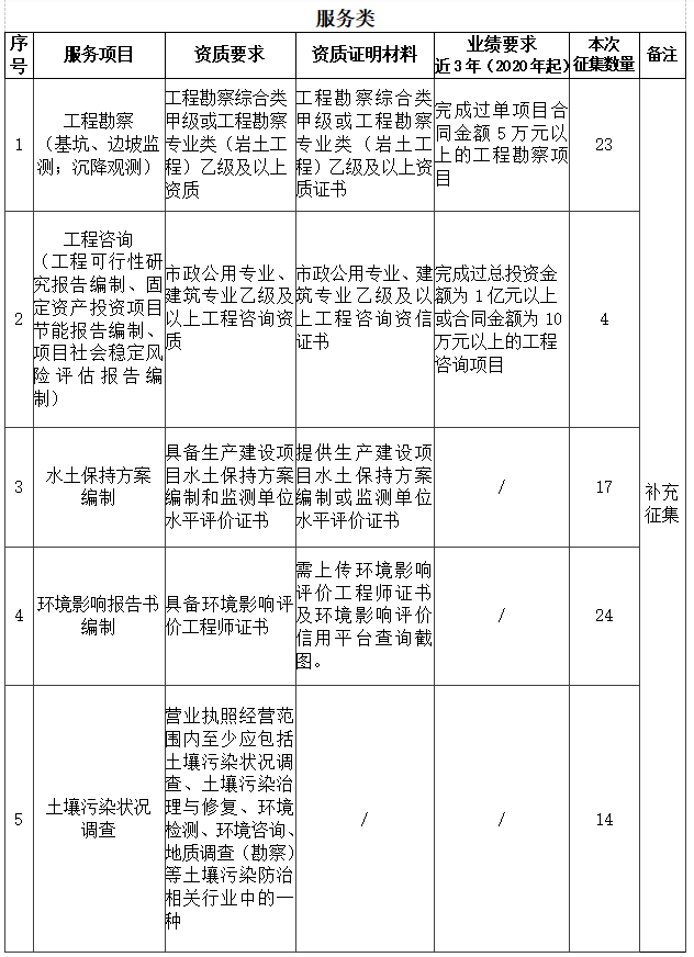
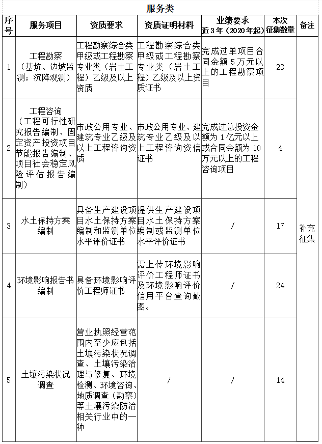
为扩大供应商资源、优化名录库管理,进一步提高招标采购工作效率及名录库利用率,提升供应商服务质量水平,现继续开展征集工作。 一、征集类型及范围 (一)2022年供应商备选库征集类型数量未达30家,本批将继续征集。 (二)根据工作需要,新增类型: 1、施工类:集装箱类 2、服务类:造价审核类/保险类/租赁服务类 3、货物类:服装类/食品供应类/医药品类/电瓶车类/船舶类
二、申报材料 申报单位提供的所有证明资料内容必须清晰、完整并加盖企业公章,包括但不限于以下材料要求: (一)营业执照:对于已按要求进行“三证合一”的企业,则提供最新的“三证合一”营业执照复印件。 (二)资质证书:对应供应或服务类别的资质证书 (三)业绩相关证明:业绩收集表及公司业绩情况 (四)授权资料(企业授权委托书+法人身份证) (五)承诺函 (六)经营场所/实体店:附门店及办公环境等照片和拍摄时间为10秒之内的视频 三、网上报名 本次征集主要采取网上报名方式。供应商可于2023年3月14日17:00前,登录“莆田城市园林发展集团招标采购网(//91sebo.net/ztb.html)”进行注册报名,提交的入库申请材料应当真实、准确、完整。申请入库的供应商提交虚假报名申请材料的,一经查实,将取消报名资格,涉及伪造、变造有关证件、材料、信息骗取入库资格的,将按有关规定严肃处理。 四、资格审核 集团采购部于2023年3月8日至2023年3月14日17:00期间按供应商入库注册报名时间先后顺序进行资格审核,各供应商可登录报名网站查询资格审核结果(通过资格审核的供应商不能再报名其他类型名录库)。 报名截止时间至2023年3月16日17:00期间,报名申请未审核或者未通过资格审核的供应商,可以改报其他类型名录库。2023年3月16日17:00以后,报名申请未审核、因供应商填报材料有误或材料提供不完整而造成注册资格审核未通过,均不能再次补充材料或改报其他类型名录库,后果由供应商自行负责。 五、其他 (一)入库数量 原则上,按资格审核通过先后顺序时间选取入库单位数量为3-30家;已超出相应类型征集数量且入库资格审核通过的供应商将列入备选库。结合供应商名录库采购管理评价考核应用实际情况,对未达到征集数量的类型根据各供应商入库资格审核通过时间的先后顺序进行递补。 (二)本公告为邀约邀请,不作为要约或承诺;相关内容不排除因政府有关规定、政策及本公司未能控制的原因而发生变化,色播 保留对征集公告修改的权利。 (三)资格审核通过的供应商以入库名单公示结束后方可参与“莆田城市园林发展集团招标采购网”招标采购活动。 六、温馨提示 为优化供应商名录库管理,提高招标采购工作效率,对已发布的招标采购公告除不可抗力因素外,库内所有供应商不得以任何理由拒绝应标,各供应商不应标一次将扣除20分,以此类推(原则上,供应商年度累计拒绝应标次数超过5次将清出所选的所有类型供应商)。 注:清出所选的所有类型供应商包括备选库替补资格同时取消。 七、联系方式 联系电话: 0594-2259159 18159115769 联系人:蔡先生 邮箱:[email protected]
莆田城市园林发展集团有限公司 2023年 3 月 8 日 |








